shade
Pro
Недавно вечером я подумала о том, что я просто не знаю, как всё это сделать. Меня гложет ,что я не написала ещё концепцию.
Но необходимо было дослать Ярославу правки по сайту. А это отобранные под текст, и смысл, и фон, из сотен папок, уменьшенные под один размер, сохранённые для веб ,с проставленным логотипом фотографии; это описания к ним и текст, восстановленные статьи и написанные сызнова; это... В общем.
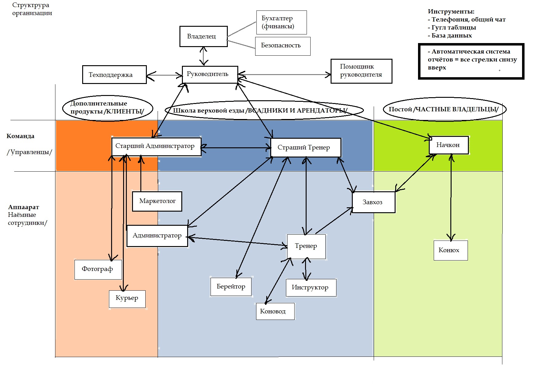
Что потом нужно написать функционал к CRM - Маркетинг - учтёт того, откуда пришёл клиент с какого канала продаю, с какой ссылки, учёт стоимости клика, пути по сайту и тд; это запись с учётом всех параметров - веса, уровня, опыта, пожадней всадника и тд, это синхронизация с телефонией - запись звонков, это база данных по каждому клиенту и возможность рассылок с сайта, это финансовый учёт зп тренеров, нагрузки на лошадей, это отметка автоматическая абонементов и сертификатов, это космос, это проценты админов, записавших это клиента, это статистика. Он мне ясен. Его нужно перевести в систему. Такой системы нет ни у кого из конных клубов.
Ауди с Виктором Петровичем, пришедшие от фрилансера, требуют всё таки большой переработки, чтобы стать печатным текстом. Я не могу это отложить. В моих руках лежит сокровище. Оно оживает, как золотая бабочка, я чувствую её пульс...
Концепция это первый шаг. Это возможность встретиться. Я собиралась начать- продолжить её написание её в январе.
Может быть и да - мы найдём или нас найдёт человек, который возглавит это - ибо я заниматься этим не смогу и не хочу.
Потом будет грант. Содружество школ. И снова - сроки и время.
И я не знаю, когда это делать. Я просто не знаю.
Я легла спать. На утро я встала в 6 без будильника. Немного поборолась с желанием спать, повалялась, окончательно встала в 6.30 и до тренировки написала все оставшиеся правки по сайту.
В перерыве между работой в следующие дни я прописала основное ТЗ к СRM
Странно и спонтанно. Всё вдруг начало получаться. Хотя я понимаю ,что это невозможно.
Невозможно работать с такой нагрузкой. Но я и не работаю.
Ваня и Вася сделали проводку на праздниках в конюшне.
Мы с Катей съездили в колхоз. погрузили сено. Подарили все календари.
Я встречаюсь с тем, в ком вижу смысл, я говорю им про мир, который мы строим. Я не трачу сил. Я просто иду, есть ритм, он ведёт.
Мы оплатили лошадей. Я жду их....)
Но необходимо было дослать Ярославу правки по сайту. А это отобранные под текст, и смысл, и фон, из сотен папок, уменьшенные под один размер, сохранённые для веб ,с проставленным логотипом фотографии; это описания к ним и текст, восстановленные статьи и написанные сызнова; это... В общем.
Что потом нужно написать функционал к CRM - Маркетинг - учтёт того, откуда пришёл клиент с какого канала продаю, с какой ссылки, учёт стоимости клика, пути по сайту и тд; это запись с учётом всех параметров - веса, уровня, опыта, пожадней всадника и тд, это синхронизация с телефонией - запись звонков, это база данных по каждому клиенту и возможность рассылок с сайта, это финансовый учёт зп тренеров, нагрузки на лошадей, это отметка автоматическая абонементов и сертификатов, это космос, это проценты админов, записавших это клиента, это статистика. Он мне ясен. Его нужно перевести в систему. Такой системы нет ни у кого из конных клубов.
Ауди с Виктором Петровичем, пришедшие от фрилансера, требуют всё таки большой переработки, чтобы стать печатным текстом. Я не могу это отложить. В моих руках лежит сокровище. Оно оживает, как золотая бабочка, я чувствую её пульс...
Концепция это первый шаг. Это возможность встретиться. Я собиралась начать- продолжить её написание её в январе.
Может быть и да - мы найдём или нас найдёт человек, который возглавит это - ибо я заниматься этим не смогу и не хочу.
Потом будет грант. Содружество школ. И снова - сроки и время.
И я не знаю, когда это делать. Я просто не знаю.
Я легла спать. На утро я встала в 6 без будильника. Немного поборолась с желанием спать, повалялась, окончательно встала в 6.30 и до тренировки написала все оставшиеся правки по сайту.
В перерыве между работой в следующие дни я прописала основное ТЗ к СRM
Странно и спонтанно. Всё вдруг начало получаться. Хотя я понимаю ,что это невозможно.
Невозможно работать с такой нагрузкой. Но я и не работаю.
Ваня и Вася сделали проводку на праздниках в конюшне.
Мы с Катей съездили в колхоз. погрузили сено. Подарили все календари.
Я встречаюсь с тем, в ком вижу смысл, я говорю им про мир, который мы строим. Я не трачу сил. Я просто иду, есть ритм, он ведёт.
Мы оплатили лошадей. Я жду их....)

